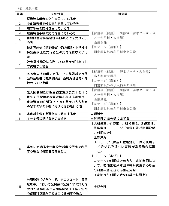
施設の利用料等に関する減額・免除制度の見直しについて
2026.04.14- お知らせ
-
Program
活動プログラム当施設では、野外炊飯、キャンプファイア、近隣の海浜でのローボート漕艇や海カヌー、各種フィールドゲームの活動ができます。体育棟には、屋内ファイアができるプレイホールがあります。また、施設内には全長約60メートルのウォータースライダーを備えた流れる海水プールがあり、遊泳期間にはプールで楽しむことができます。カヌー期間ではプールでカヌー体験をすることができます。
ユーハイム似島歓迎交流センター
〒734-0017 広島県広島市南区似島町字東大谷182
電話 082-259-2766
FAX 082-259-2767
電話受付:午前9時~午後5時
指定管理者:イズミテクノ・JR西日本コミュニケーションズ共同企業体
〒734-0017 広島県広島市南区似島町字東大谷182
電話 082-259-2766
FAX 082-259-2767
電話受付:午前9時~午後5時
指定管理者:イズミテクノ・JR西日本コミュニケーションズ共同企業体